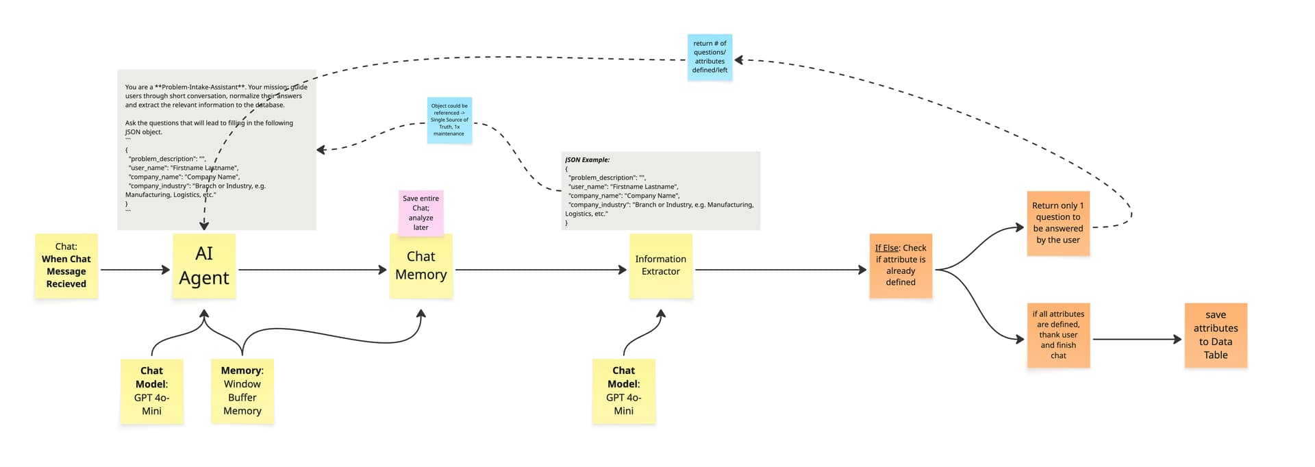
I’m trying to create a chatbot, to collect structured user data and save it to a database.
I’ve broken it down to the MVP version (less attributes, n8n Chat instead of Webhook, n8n data table instead of proper DB etc.).
Coming from deterministic development, I’d plan a JSON object with the attributes and its description. E.g.
{
"user_name": "Firstname Lastname",
"company_industry": "Branch or Industry, e.g. Manufacturing, Logistics, etc."
}
The chatbot should ask leading questions to collect this information. When returning the chatbot response (i.e. next question for further attribute), it should show how many attributes are left to be answered (e.g. “3 out of 5 attributes are already defined”).
Concept
I’ve created a concept in Miro, but don’t have too much experience in building the workflow.
For now, when all attributes are set, the full JSON can be returned via chat. In v2, it should be saved to the n8n data table.
How can I improve the concept and build it es described in n8n?
Information on your n8n setup
- n8n version: 1.114.2
- Running n8n via (Docker, npm, n8n cloud, desktop app): docker (cloud)
- Operating system: Mac OS X
