Hi community,
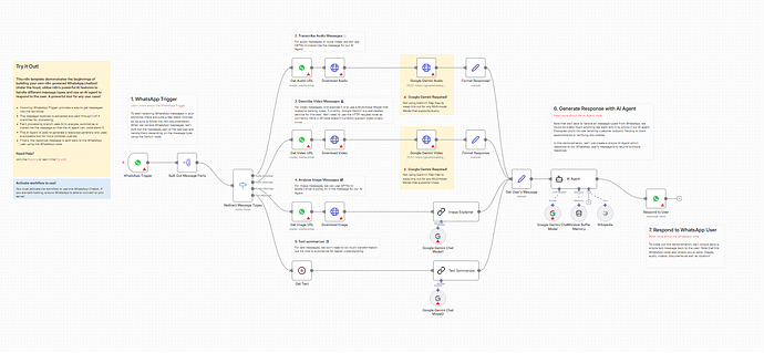
I’m building a workflow in n8n for customer support via WhatsApp (Cloud API), using OpenAI and Google Sheets as a product catalog. I understand the overall setup, but I’m stuck on two key points:
-
How to process audio messages from WhatsApp
-
How to send product images back to the user
If anyone has a simple snippet or workflow showing audio → transcription → reply and how to send an image through WhatsApp Cloud API, that would be extremely helpful.
Thanks!

