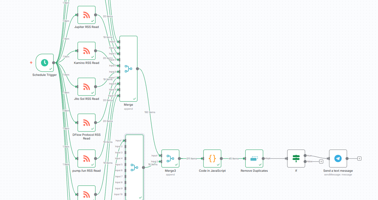
Have tried everything. Deduplicating with code. The Remove Duplicates node. Everything. All I’m trying to do is scan tweets and create alerts based on keywords, then send those to a Telegram DM. I just don’t want the same alert twice, so each relevant tweet with a keyword would only get passed through once. Tried to copy/paste my code, can’t. Link to the “how to copy/paste your code” is broken lol.
goal of the workflow is extremely simple. every X hours, scan those twitter accounts (an RSS read node for each) for tweets with one of the keywords, and send the ones that have one as an alert to Telegram DM. But then DON’T just send the same ones again, only send each one once (DEduplication)
