Describe the problem/error/question
Hello,
I’ve been using n8n for about a month. I ended up building an automation flow that allows me to post to my business socials. We’re going to be focusing on my image flow only. . . Early on, I was uploading to Blotato and posting to my socials, but each social I post to(IG, FB, X, Threads), requires the image to be sized differently in order to avoid weird cropping. To fix this, I looked towards Image transformation proxy URLs like WeServ in order to resize my images on the fly in order to meet the size specifications of each platform I pots to.
Everything in the flow is working as accordingly, but for some reason, Instagram’s API doesn’t seem to be taking the WeServ or Cloudify links anymore. Is anyone else experiencing this ?
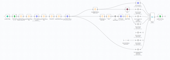
Apparently my JSON is too large, any suggestions ? I know this doesn’t really help since you cannot see the code, but here’s a picture of the workflow:
What is the error message (if any)?
Via Blotato
Information on your n8n setup
- **n8n version:[email protected]
- **Database (default: SQLite):SQlite
- **n8n EXECUTIONS_PROCESS setting (default: own, main):main
- **Running n8n via (Docker, npm, n8n cloud, desktop app):n8n cloud
- **Operating system:Windows 11

