Hi everyone,
I am an intern and I just finished making this workflow. I wanted to share it with you to see if I’m on the right track and ask for some advice.
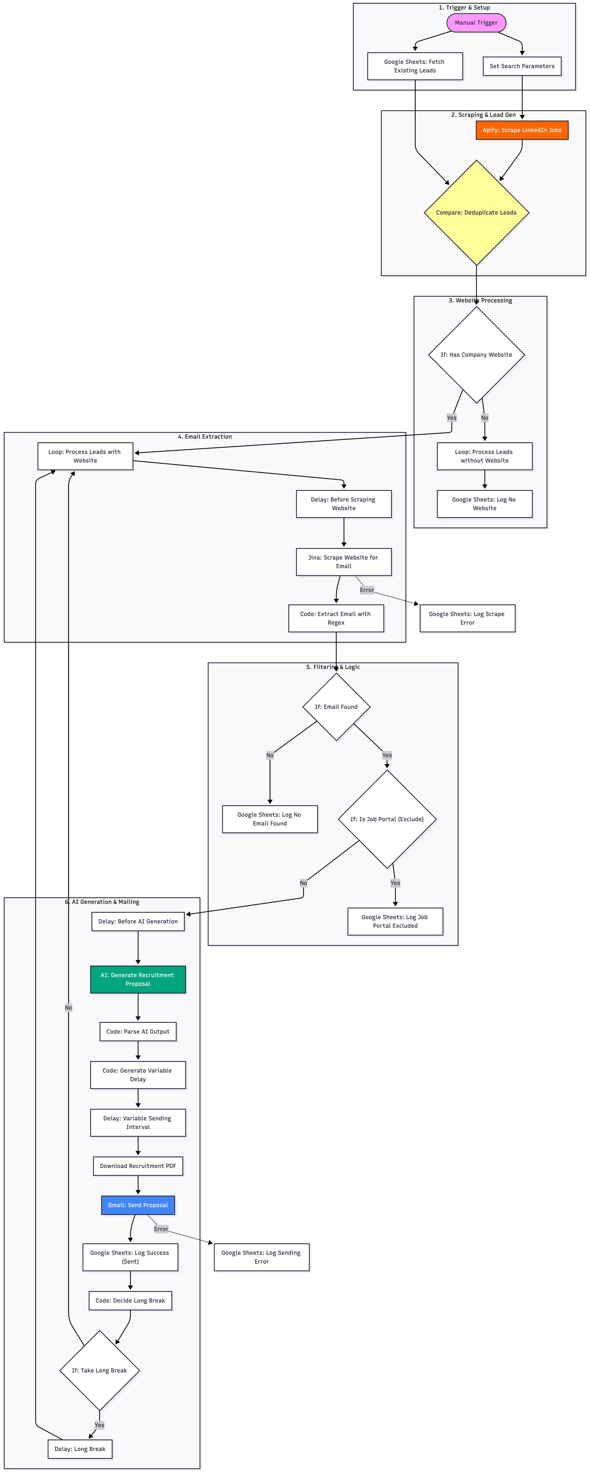
What the workflow does: It starts by scraping job postings from LinkedIn using Apify. It then checks Google Sheets to make sure we don’t process the same job twice. For new jobs, it visits the company website to find a contact email. Then, it uses AI (Groq) to write a personalized recruitment proposal. Finally, it downloads a PDF from Google Drive and sends it as an attachment to the company using the Gmail node.
How it works: I have included various “Wait” nodes and even a “Long Break” logic to make the email sending look more human and less like a bot.
I have a few questions for the experts here:
-
Does this look like a good setup? Do you have any suggestions on how I can improve it?
-
My main worry is: Can I safely send hundreds of emails with this? Will my Gmail account get blocked?
-
I have added delays to “humanize” the process, but is that enough?
-
Should I be using an SMTP node instead of the Gmail node for this kind of volume?
I’ve attached a screenshot of my workflow diagram for a better understanding. Sorry if I made any foolish mistakes, I am still learning and would really value your guidance!
Thank you so much!

