Professional N8N and AI developer for lead generation and validation

Hello,

We are currently looking for an N8N and AI expert for a complex workflow consisting of the following parts:

- Scraping B2B contacts from different sources

- Automating emails based on different conditions

- Automatically interpreting emails with AI to make decisions

- Synchronization with Hubspot CRM

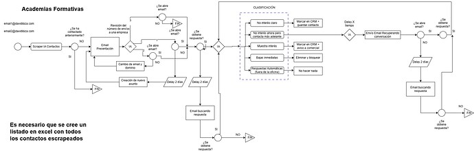
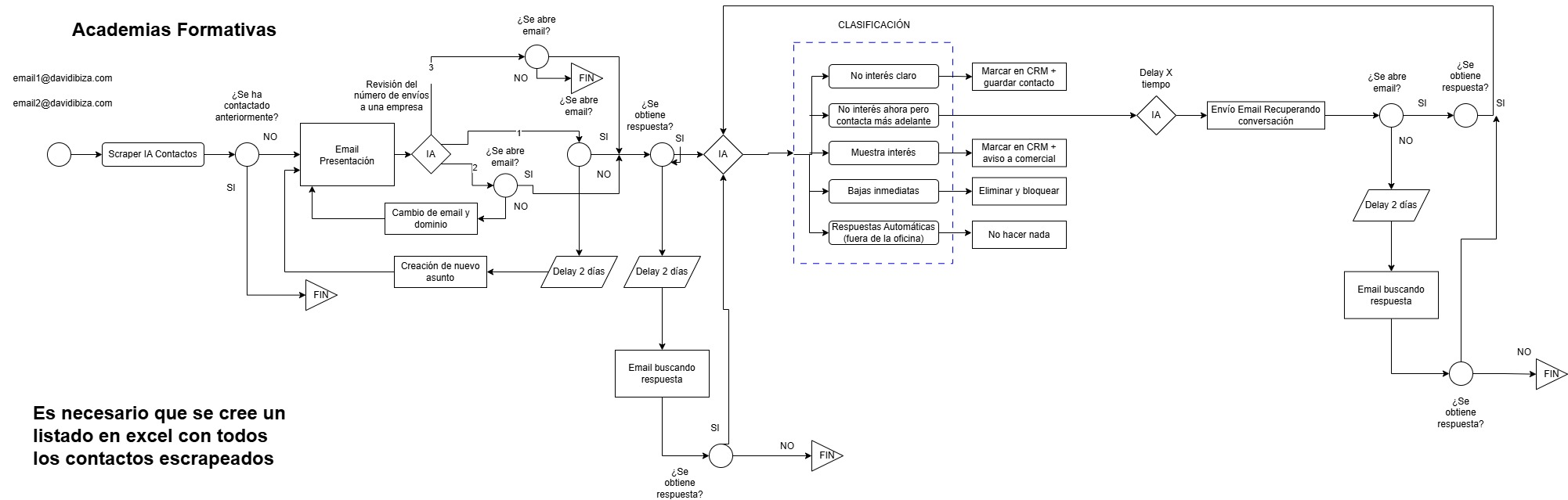
Here is the outline for you to review (it is in Spanish).

If anyone is interested, please contact me with your price and development time → [email protected]

If the work goes well, we have more developments pending.

4 Likes

Hey xaviers,

I got you, I have been building all forms of automations for the past 2 years and have built 100s of flows for my clients. Have worked with all sorts of companies and gotten them 10s of thousands in revenue or savings by strategic flows. When you decide to work with me, not only will I build this flow out, but also give you a free consultation like I have for all my clients that led to these revenue jumps.

I have built a similar workflow like this for one of my clients. I can not only share that but also how you can streamline processes in your company for faster operations. All this with no strings attached on our first call.

Here, have a look at my website and you can book a call with me there!

Talk soon!

Hello @xaviers , I would love to work with you on this, you can book a call Here to discuss the project requirements and you can checkout my upwork profile Here.

Hello,

I am Spanish and I don’t speak English (I use a translator to communicate in writing).

We can make a call if there is a way to translate the communication so that we can talk and understand each other.

1 Like

Hello friend,

I am Spanish and I don’t speak English (I use a translator to communicate in writing).

We can make a call if there is a way to translate the communication so that we can talk and understand each other.strong text

1 Like

Let’s talk! Not a problem for me

Hola @xaviers :waving_hand:,

Te he respondido también por LinkedIn y por correo electrónico.
Podemos hablar cuando quieras para comentar los detalles del proyecto. :rocket:

Saludos,
Muhammad Bin Zohaib

Hi Xavier,

I’m writing to apply for the N8N and AI Workflow Developer position you posted on the forum. I specialize in designing scalable, data-driven automation systems that combine AI interpretation, workflow logic, and CRM synchronization to optimize lead generation pipelines.

Below is an outline of my approach and relevant experience:


Technical Approach

  • Discovery & Mapping:

    • Analyze each source’s data structure and define standardized schemas for lead data.

    • Identify trigger points and decision rules for automation.

  • Data Extraction & Normalization:

    • Scrape and clean B2B contacts using APIs or Puppeteer-based workflows integrated with n8n.

    • Enrich leads via AI-driven validation (e.g., email format checks, LinkedIn cross-verification).

  • Email Automation:

    • Build condition-based workflows for outreach using n8n and dynamic variables (name, company, source).

    • Implement response tracking and status tagging for each contact.

  • AI Interpretation Layer:

    • Use OpenAI or local LLMs to interpret inbound emails (e.g., classify intent, detect interest level).

    • Route responses to next steps automatically — update HubSpot stage, notify sales, or reassign leads.

  • CRM Synchronization:

    • Bi-directional integration with HubSpot (create/update leads, maintain activity logs).

    • Ensure data consistency with rollback mechanisms and audit trails.

  • Testing & Optimization:

    • Define error-handling paths for failed API calls and rate limits.

    • Monitor workflow metrics and iteratively optimize automation speed and reliability.


Case Study 1 – AI-Assisted Lead Qualification System

  • Stack: n8n, OpenAI API, Typeform, Slack, Google Sheets

  • Built an automated pipeline that qualified inbound leads from multiple web forms.

  • Used AI to classify messages into “Hot,” “Warm,” or “Cold” leads based on context.

  • Reduced manual screening time by 85% and increased response rate by 3.5x.


Case Study 2 – Multi-Channel Outreach Automation

  • Stack: n8n, HubSpot, Gmail API, Notion, LinkedIn API

  • Automated lead extraction, follow-up emails, and CRM updates.

  • Integrated NLP for interpreting reply sentiment and tagging lead engagement level.

  • Achieved a 4x improvement in follow-up efficiency for a SaaS sales team.


If selected, I can provide a project breakdown with estimated development time and cost after reviewing your detailed outline.

Looking forward to the opportunity to collaborate and bring structure and intelligence to your commercial process automation.

Hi @xaviers ,

We have already shared an email with the meeting details. I hope you have received it.

Looking forward to connecting with you soon.

Thanks

Diya

Hey @xaviers

I’m an automation expert and I can help you build & run complex n8n/AI workflows, automate sourcing, CRM, and data tasks and integrate AI agents, APIs, and CRMs, you can find out so by taking a look to those similar projects:

Also I’m a verified creator on n8n: appunitsai | n8n Creator

You can also contact me directly here: [email protected]
or let’s have a 15 - 30 minutes call here: Calendly (I can also provide free AI audits)

I will send you an email as well.

Thanks